51风流平台现在叫什么名字51一品茶楼论坛 ,栖凤楼发布信息交流逍遥阁论坛入口,北京梦雨楼论坛官网入口,51龙凤茶楼论坛

联系欧能:400-000-9261 / 151-9595-6304

模温机\电加热导热油炉生产厂家

江苏省"专精特新""瞪羚企业" 国家高新技术企业

热门关键词:有机热载体炉电加热导热油炉TCU温控单元

当前位置首页 » 欧能机械新闻中心 » 欧能新闻 » 模温机电路和原理图,赶快收藏!

模温机电路和原理图,赶快收藏!

返回列表 来源:欧能 浏览:- 发布日期:2017-10-21 10:05:43【


模温机由电路控制、管路系统组成。电路图也就是控制系统的详细说明,管路图则是模温机循环原理的解释。模温机电路和原理图是怎样的呢?来看看欧能机械的分享,有需要模温机电路原理图的赶紧收藏哦!

模温机电路图由PC控制板、温控表、空气开关、接触器、过载?;?、相序?;て鞯纫幌盗械缙髯槌?,这些电器元件相互配合形成模温机的控制系统。水式模温机电路图如下:

模温机电路图

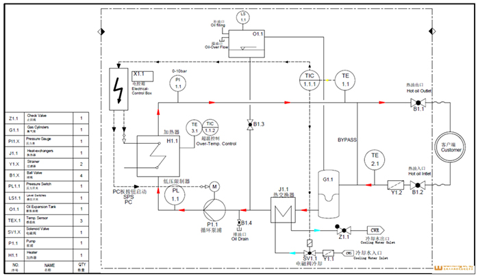
模温机的管路图由加热器、循环泵、压力控制器、温度监测、液位监测系统、阀门等组成,加热器提供热能,循环泵提供动力。模温机的管路系统和电路控制系统互锁控制,保障模温机的安全运行。

模温机管路图

以上模温机电路和原理图由南京欧能机械提供,如果您想了解关于模温机的更多问题,欢迎咨询我们。

本文出处:www.top-pretty.com.cn,如有转载请务必注明!